粉体行业在线展览
CVD气相二次碳包覆
面议
鲁威窑炉
CVD气相二次碳包覆
895
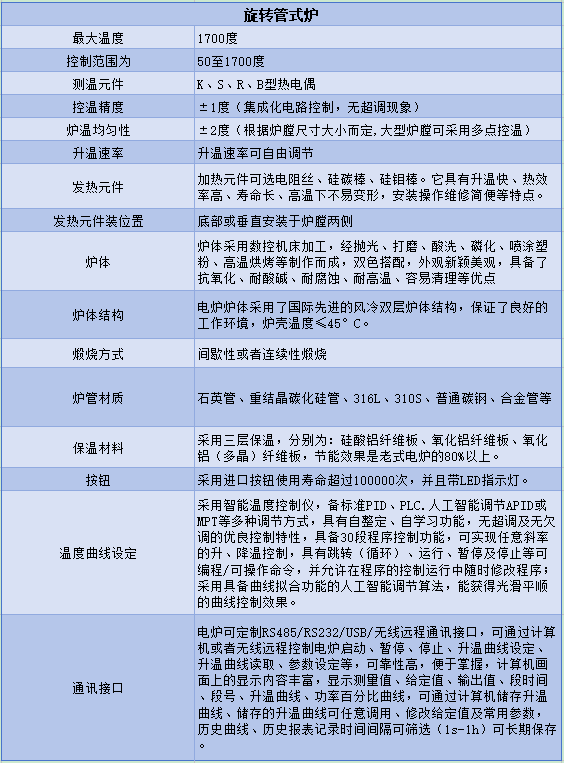
主要用途如下:(支持定制)
广泛用于材料科学、化学、冶金等学科的实验研究:
材料的烧结与退火:如陶瓷粉体、金属粉末、半导体材料、纳米材料的烧结,金属或合金试样的退火处理,精准控制温度和保温时间以获得目标性能。
气氛下的反应实验:可通入惰性气体(氩气、氮气)、还原性气体(氢气)、氧化性气体(氧气)等,开展气氛烧结、气相沉积、高温氧化、还原反应等实验。
样品的焙烧与分解:如矿石样品的焙烧分解、催化剂前驱体的焙烧活化、高分子材料的热解实验等。
适用于精度要求高的特种产品生产:
电子元器件:如陶瓷基片、电阻器、电容器的烧结,半导体器件的退火或掺杂处理。
特种粉体材料:如超细金属粉末、稀土氧化物粉体、催化剂粉体的制备与焙烧。
贵金属加工:少量贵金属的熔炼、提纯或退火,利用管式炉的洁净炉膛避免杂质污染。
其他特殊用途
材料的热性能测试:配合相关仪器,测定材料的熔点、热膨胀系数、相变温度等参数。
小型工件的热处理:如精密机械零件的淬火、回火,牙科材料(如烤瓷牙)的烧结等。
适用于氧化铝粉、石英砂、稀土、金属粉体等在氧化性或无氧气氛下的焙烧反应。也适用于化工行业催化剂载体氧化性处理以及无机盐粉体材料(如磷酸铁锂、碳酸锂、碳酸猛、碳酸钡)锂电正极材料的烧结。可以持续不断的翻转运动和保护气的应用将为您带来**的处理结果。





RLY 系列
HTRH,HTRV
管式炉
驰顺TF-1200型旋转管式炉
RTO蓄热式焚烧炉
连续式石墨化炉
OTL1200、KTL1400、KTL1600、KTL1700
OTF-1200X-25-60
略
ZHK-B02123K-200
TCGKD203-11/TCGKD204-11/TCGKD415-12TCGKD412-12/TCGKD410-12/T
YCVD-1706