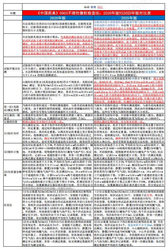
一、0903 不溶性微粒检查法对比表



二、胤煌科技显微计数法不溶性微粒分析仪的技术优势与新版药典的适配性
胤煌科技研发的显微计数法不溶性微粒分析仪可以满足2025新版药典需求



全滤膜自动扫描测试,颗粒自动计数,保护眼睛,减少人为操作误差;
内置CP0903/USP788/789/EP2.9.19等多项国际标准模版,自动出具符合各国药典相关法规检测报告;
专利AI分类软件,可以识别金属、纤维、玻璃、胶塞等颗粒,溯源不溶性微粒,提高产品质量;
超分辨算法、专利超景深功能、AI智能算法等技术运用,有效确保测试数据准确性;
真正符合21CFR Part11及GMP对数据完整性的要求,支持审计追踪、多级权限分级等功能。

三、胤煌科技显微计数法不溶性微粒分析仪的在医药行业应用场景
1. 注射剂质量控制
对黏度太高、容易产生气泡、乳剂、混悬剂、佐剂疫苗等光阻法不适用的剂型,胤煌科技显微计数法不溶性微粒仪可精准检测微粒数量与形貌,避免因假性颗粒(如气泡、硅油)导致的误判。AI分类软件还可以对微粒进行分类,找到微粒可能的来源,从而为解决微粒问题提供方向。
2. 医疗器械微粒污染控制
依据GB8368-2018/ISO1135-4,对一次性输液器、注射器等医疗器械洗脱液进行全滤膜分析,识别硅油团聚物等非风险颗粒,降低误检率。
25版药典与20版药典0903章节的对比变化发现显微计数法在制药与医疗器械领域有了更为广泛的应用。胤煌科技显微计数法不溶性微粒分析仪设备通过标准化、自动化操作流程与数据化管理,用户可高效满足法规要求,同时为工艺优化与质量提升提供科学依据,为企业提供方便、快捷、准确的服务。
1796
2- 1产品手册
- 2四方仪器原位激光过程气体分析仪(对射式)GasTDL-3100
- 3四方仪器便携煤气分析仪Gasboard-3100P
- 4四方仪器 高温紫外烟气分析仪 Gasboard-3600UV
- 5真空应用设备【2025年12月】
- 6真空配套设备【2025年12月】
- 7真空检漏设备【2025年12月】
- 8真空获得设备【2025年12月】
- 【助力科研】粉末挤出3D打印破解多材料梯度惰性阳极烧结开裂难题,推动无碳铝电解发展
- 粉末挤出3D打印制备难熔金属和先进陶瓷发展趋势
- 顶刊速递|为什么温敏水凝胶的研究进展值得关注?
- 声共振机械合金化 制备Ni-Al反应材料的可行性研究与机理探讨
- 突破肽类高浓度制剂瓶颈 声共振技术实现稳定纳米悬浮
- 常驻顶刊!为何磁性纳米粒子的研究如此“高产”?
- 日本石川擂溃机化学工业实验用装置的高效选择
- 为什么COFs的催化应用近期顶刊不断?
- 从“作用”到“场域”:粉碎技术的范式演进与柯立微能量场理论的构建
- 大明化学氧化铝粉在低温烧结制粉中的应用
- Development, Characterization, and Molecular Dynamics Simulation of Andrographolide Nanosuspensions Utilizing Hummer Acoustic Resonance Technology
- 苏州碳丰科技首席科学家程金生老师以本公司名义在国际上发表关于石墨烯纤维的论文《石墨烯纤维纳米复合材料的合成及氨基酸检测的分析应用》:
- 介可视·散装物料库存管理雷达全景扫描系统在料仓、堆场中的应用
- 磷酸化修饰鬼臼果多糖的制备及生物活性
- DSR论文解读:Advanced Science News 报道中科院长春应化所新型非铂催化材料研究成果
- High-throughput preparation, scale up and solidification of andrographolide nanosuspension using hummer acoustic resonance technology(纳米混悬剂制备的前瞻性技术 - 蜂鸟声共振)

