背景
随着技术的突破,全固态电池(ASSBs)正一步步从梦想照进现实,产业化进程正在加速,已处于革命前的黎明。
相较于传统锂离子电池,固态电池具有更高的能量密度、更长的循环寿命、更高的安全性、更快的充电速度、更广泛的应用前景。

图1:传统锂电池和全固态电池的比较
新型材料技术是固态电池成功与否的关键,包括固态电解质材料、新型正负极材料、新型隔膜材料等,其中硫化物基全固态电池成为研究热点。
负极材料:锂金属是固态电池负极材料的理想选择,但面临枝晶生长、体积膨胀等挑战,石墨、硅基、锡基合金等作为过渡方案可提升安全性。

图2: 全固态电池常见负极材料
正极材料:主要采用锂金属氧化物、磷酸铁锂、富锂锰基(LMR)材料等,通过复合设计与界面涂层提升性能。

图3:全固态电池正极常见材料
然而,商业化仍受制于枝晶生长、固-固界面阻抗高等挑战。
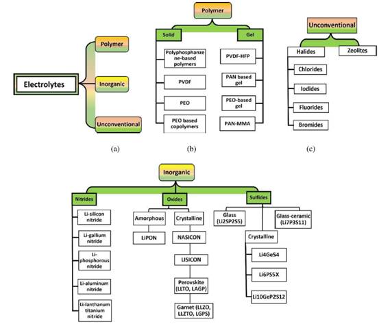
固态电池的关键角色——固态电解质,需具有高化学稳定性,可降低热失控风险。
虽然市场热度高烧不退,但该技术的大规模商业化仍面临诸多关键挑战,包括工艺难度和成本高、固-固界面化学与机械不稳定性、锂枝晶生长带来的短路风险等。
在这个进程中,材料的创新是推动固态电池向高性能、成本可控发展的关键。材料创新离不开先进表征工具的助力。

图4:固态电解质常见类型
来自奥地利的百年企业——安东帕(Anton Paar)公司作为全球领先的精密仪器制造商,可以为固态电池材料的研发提供全面、先进的材料表征方案,包括孔隙结构、孔隙率、密度、颗粒度、比表面积、流变学、热性能、表界面力学、微观晶体结构等,将在本系列文中为您一一呈现。
一、微观孔隙结构、孔隙率以及密度分析
离子在固态电解质中的传输,强烈依赖于材料的微观结构。丰富的孔隙和合适的孔径分布是锂/钠离子迁移的“高速公路网”。而界面调控、修饰所用的球形碳、氧化硅、多孔陶瓷等更需要进行微观结构的分析。传统电镜只能看到有限部分的材料结构,结果不具备充分代表性。微观孔隙的低成本、快速表征在材料界首选气体吸附仪,也就是人们常说的比表面和孔径分析仪。
01 Autosorb 6100 高真空气体吸附仪
Autosorb 6100 是微孔材料 BET 和孔径研究的金标准,是评价材料中离子传输通道的最佳工具。它不仅可以快速测量比表面积、微孔孔径分布,还可以利用它的循环吸附功能获得材料稳定性、特定环境下失效时间等信息。对环境敏感的硫化物基电解质,安东帕可提供手套箱、原位脱气、密封转移塞的方案,避免材料因为接触空气中的氧气、蒸汽等引发材料失效。

02 PoraMaster 压汞仪
压汞仪用于测量电池极片、电解质厚膜等具有较大孔径样品孔隙结构和孔隙率。它利用汞或者非汞介质(新技术)的非浸润性,通过压力使介质进入不同大小的孔隙中,通过压力与压入量的关系获得孔径分布、孔隙率、孔容等关键数据,孔径测量范围可达 3nm 至 1mm。

03 UltraPYC 系列真密度仪
密度是计算电池能量密度的基础,也用于评估材料的结晶度、掺杂均匀性、烧结致密化程度、电极压实密度、孔隙率、质量比容量等关键指标。
安东帕 UltraPYC 系列真密度仪采用气体置换法,是经典的真密度解决方案。它采用帕尔贴精密控温,具有防污染双向气流、多个扩展仓、多容量样品池,为固态电池材料提供精确、快速、无损的测定方案。

二、粒度粒形与稳定性分析
固态电池正负极、电解质等材料均为粉末颗粒形态,颗粒的形貌、粒度、聚集形态的研究是关键的性能参数。对于硫化物等对环境敏感的固态电池材料,可以在干房或手套箱中使用安东帕的粒度仪进行测量。
安东帕提供覆盖从纳米到微米尺度的完整粒度、粒形及 Zeta 电位表征方案,以 Litesizer 系列构建“粉体-浆料”全链条分析能力,助您精准掌控材料颗粒的每一个细节。
01 Litesizer DIF 系列激光粒度仪
Litesizer DIF 系列是以激光衍射法为基础的、粉体粒度分布的“精准标尺”。它具备湿法、干法喷射分散方法,可以测试 10nm 至 3.5mm 的颗粒。可以对固态电解质(如硫化物、氧化物)原料、正负极活性材料及其前驱体进行快速、精确的粒度分析,实时监控球磨、破碎、烧结等工艺效果,确保批次的均一性与稳定性。
02 Litesizer DIA 系列动态图像粒度仪
Litesizer DIA 具备湿法、干法喷射以及自由落体三种分散方法。可以分析 0.5μm 至 16mm 的颗粒。它采用动态图像分析技术,不仅提供精确粒度统计,更能定量分析颗粒的圆度、长宽比等形貌参数,直观评估粉体的流动性、堆积密度及团聚状态,为优化固-固界面接触、降低界面阻抗提供关键数据支撑。

03 Litesizer DLS 系列纳米粒度及 Zeta 电位分析仪
Litesizer DLS 系列采用动态光散射原理,可以实现 0.3nm - 15μm 的纳米粒度和 Zeta 电位分析。其中,Zeta 电位是浆料分散稳定性的“预警与调控”系统。
同步精确测量浆料中固态电解质颗粒、活性物质、导电剂等的粒度与 Zeta 电位。Zeta 电位是预测胶体分散稳定性的核心指标,通过优化粘结剂、分散剂配方,获得最佳电位,可有效防止高固含量电极浆料的沉降与团聚,保障涂布工艺的稳定性,获得厚度均匀、性能一致的电极片。

387
1- 1真空应用设备【2025年12月】
- 2真空配套设备【2025年12月】
- 3真空检漏设备【2025年12月】
- 4真空获得设备【2025年12月】
- 5KYKY钨灯丝扫描电镜
- 6KYKY场发射扫描电镜V02
- 7安东帕在线饮料分析仪样册——饮料生产
- 8四方仪器激光气体分析仪(防爆型)
- 【助力科研】粉末挤出3D打印破解多材料梯度惰性阳极烧结开裂难题,推动无碳铝电解发展
- 粉末挤出3D打印制备难熔金属和先进陶瓷发展趋势
- 顶刊速递|为什么温敏水凝胶的研究进展值得关注?
- 声共振机械合金化 制备Ni-Al反应材料的可行性研究与机理探讨
- 突破肽类高浓度制剂瓶颈 声共振技术实现稳定纳米悬浮
- 常驻顶刊!为何磁性纳米粒子的研究如此“高产”?
- 日本石川擂溃机化学工业实验用装置的高效选择
- 为什么COFs的催化应用近期顶刊不断?
- 从“作用”到“场域”:粉碎技术的范式演进与柯立微能量场理论的构建
- 大明化学氧化铝粉在低温烧结制粉中的应用
- Development, Characterization, and Molecular Dynamics Simulation of Andrographolide Nanosuspensions Utilizing Hummer Acoustic Resonance Technology
- 苏州碳丰科技首席科学家程金生老师以本公司名义在国际上发表关于石墨烯纤维的论文《石墨烯纤维纳米复合材料的合成及氨基酸检测的分析应用》:
- 介可视·散装物料库存管理雷达全景扫描系统在料仓、堆场中的应用
- 磷酸化修饰鬼臼果多糖的制备及生物活性
- DSR论文解读:Advanced Science News 报道中科院长春应化所新型非铂催化材料研究成果
- High-throughput preparation, scale up and solidification of andrographolide nanosuspension using hummer acoustic resonance technology(纳米混悬剂制备的前瞻性技术 - 蜂鸟声共振)

