

核心问题: 为什么超薄(<2 nm)的原子层沉积(ALD)Al2O3 涂层能改善锂离子电池层状氧化物阴极的电化学性能?其原子尺度界面结构是什么?
研究方法:采用分子动力学(MD)模拟作为核心研究手段,以克服实验上表征超薄(~1 nm)薄膜界面的困难。使用 INTERFACE 力场(IFF),并验证其对于 LiCoO2 和 Al2O3 体系结构、能量属性的可靠性。构建不同厚度(1-10个单层)的非晶 Al2O3 薄膜与 LiCoO2 (LCO)的(0001)表面接触的模型体系。设计一套退火与平衡化模拟流程,以生成能量稳定的非晶 Li-Al-O 薄膜结构。

01背景介绍
原子层沉积(ALD)的超薄氧化铝 ALD 薄膜(<2 nm)被证明可以提高LiNixMnyCo1-x−yO2 材料的电化学性能,然而,这些薄膜的原子结构尚不清楚,量化超薄(约 1 nm)ALD 薄膜的界面是一项艰巨的实验任务。
传统观点认为,湿化学法制备的涂层需经退火形成 Li-Al-O 界面相以促进锂离子传导,而 ALD 涂层在未退火时同样有效,这引发了对其界面原子结构的深入探究。有研究(如 Hoskins et al.)通过实验发现,在 ALD 过程中,锂存在于薄膜表面,而过渡金属被完全覆盖,这暗示了非纯 Al2O3,可能是 Li-Al-O 化合物的形成。但关于这种超薄 ALD 薄膜的精确原子结构、化学计量比(Li/Al 比)、以及其如何影响锂离子传输,仍然缺乏清晰的理解。
因此,本研究旨在通过原子尺度模拟,揭示 ALD Al2O3 涂层与正极材料间的界面纳米结构,从机理层面解释其性能提升的原因,填补实验观察与理论认知之间的关键空白。
02研究重点
科罗拉多大学博尔德分校 Alan W. Weimer 团队采用分子动力学对 LiCoO2(LCO)表面接触的不同厚度非晶氧化铝薄膜进行模拟,以量化薄膜纳米结构。
计算了薄膜中的元素质量密度分布,观察到在阴极材料表面,ALD 过程并非机械地包覆氧化铝原子层。相反,来自阴极的 Li 原子会主动“融入”正在生长的氧化铝薄膜中,在 LCO 表面延伸约 2 nm 形成一种有益的 Li-Al-O 界面,并且 Al 和 O 原子在 LCO 薄膜界面处分层,延伸约 1.5 nm。
在这里,原子排列并非完全无序,而是表现出伪晶结构,近似于下面的层状 LiCoO2 晶格,但并不完全相同。更重要的是,锂离子在这个区域中具有异常高的迁移能力。
此外,在足够的厚度下,Li−Al-O 薄膜会转变为非晶氧化铝结构。由于与LiCoO2 具有共享的晶体结构,因此,类似ALD的Li−Al−O薄膜纳米结构的研究也可以应用于其他层状 LiNixMnyCo1−x−yO2 材料。这项工作提供了对非晶 ALD 氧化铝薄膜纳米结构的深入研究,以帮助了解它们作为锂离子电池阴极活性材料保护涂层的用途。

图1. 用于生成与(0001)LiCoO2 表面接触的非晶 Li−Al−O 薄膜的仿真工作流程。为简单起见,模拟单元被用作具有等效 (001) 表面的正交超级单元。Li 原子被着色为绿色,Co 原子被着色为蓝色,Al 原子被着色为粉红色,O 原子被着色为红色。

图2.(a−g)与(001)LCO 表面接触的氧化铝量从 1−6 到 10 个 Al2O3 单层变化。(h)在整个 1000 帧生产模拟中,每 100 帧计算一次模拟非晶氧化铝膜的密度。

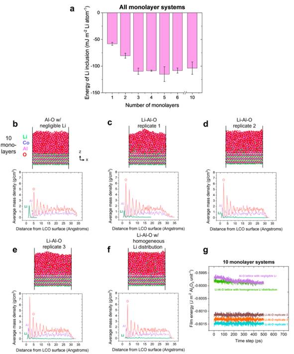
图3.(a)计算非晶 Al−O 晶格中包含锂的能量 E。(b−f)研究了最低能量 10 单层结构,并提供了每个轨迹的快照。(g)绘制了每个轨迹最后 500 ps 的薄膜能量。

图4. 沿远离 LiCoO2 表面的 z 方向计算的薄膜元素质量密度分布。(a)图形表示如何通过 Li−Al−O 薄膜计算元素质量密度。(b−h)质量密度分布在整个 1000 帧轨迹上进行平均。(g,h)这种 Al 和 O 层在转变为无序结构之前延伸约 1.5 nm。(h)Li-Al-O 区域从 LCO 表面延伸约 2 nm,然后过渡到薄膜表面的无锂 Al-O 区域。

图5.(a)Al−O键的 Al 配位数分布。 Al 最常见的配位环境是[4]Al,其次是[5]Al,然后是[6]Al。 (b)Al−O 键的 O 配位数。 [3]O 是主要的协调环境。(c)O−Li 键的 Li 配位数。 配位数的大分布表明 Li 在 Li−Al−O 晶格中采用了多种构型。 (d)O−Li 键的 O 配位数与 Al−O 键的 O 配位数相似。

图6. 实验测量和模拟了非晶态氧化铝薄膜中的铝配位数。

图7. 协调环境作为穿过模拟 10 单层薄膜的距离的函数。 (a)根据其质量密度分布,薄膜被分成四个区域(四个区域的颜色被选择来突出显示不同的区域,并且不对应于配位数)。(b)Al-O 键中 Al 与 O 原子的配位数分布,作为距 LCO 表面距离的函数。(c)O 配位原子的数量与 Al-O 和 O-Li 键的 Al 和 Li 原子之和的分布,作为距 LCO 表面距离的函数。(d)O−Li 键的 Li 配位数随距表面距离的变化的分布。
03结论
综上所述,本研究通过分子动力学模拟,首次在原子层面证实:在原子层沉积(ALD)过程中,锂(Li)会从层状氧化物阴极(LiCoO2)体相扩散进入生长的非晶Al2O3 薄膜,形成一个厚度约 2 nm 的 Li-Al-O 混合界面区。该区域并非均匀的纯Al2O3 或已知的晶体 LiAlO2,而是一种独特的“伪晶”非晶结构。
独特的“伪晶”结构是一个主动响应界面,通过弹性应变匹配基底、调控局部化学环境、形成梯度功能相,从而能够协同抑制副反应、促进离子传输、增强机械与化学稳定性。这也证明为何超薄 ALD Al2O3 涂层能取得最佳效果——因为在这个尺度下,涂层整体处于具有有益特性的伪晶态,过厚则会弛豫为性能不同的体相结构。
在靠近阴极的界面约 1.5 nm 内,Al 和 O原子受底层晶格“模板”影响,呈现层状排列趋势。但整体上,该区域以四配位 Al 为主导,与块体非晶 Al2O3 结构特征一致。六配位 Al 主要富集在薄膜-阴极的直接界面处,向薄膜表面逐渐减少。锂离子在该界面区内具有宽泛的配位环境和较高的迁移性。当 ALD 涂层足够厚时(如模拟的 10 个单层,约 3 nm),会形成 “梯度双层结构”:靠近阴极的 Li-Al-O 区逐渐过渡到靠近电解质的、几乎无锂的纯非晶 Al-O 区。
计算表明,将锂嵌入 Al-O 网络在热力学上是有利的(负的锂嵌入能),且锂梯度分布的结构比锂均匀分布或完全无锂的结构能量更低、更稳定。晶体α-Al2O3 与 LiCoO2 基底之间存在巨大的晶格失配应变(~69%),而 α-LiAlO2 与基底几乎匹配。Li-Al-O 界面相的形成,是一种能量驱动的自适应过程,能有效缓解界面应变,从而稳定整个涂层体系。
该原子模型完美解释了ALD Al2O3 涂层为何能同时实现 “保护”与“导通” 的双重功能,以及其著名的 “厚度-性能”优化关系:外层(或薄涂层整体)的 Al-O 网络覆盖了阴极表面高活性的过渡金属位点,抑制了电解液副反应。 内层的 Li-Al-O 界面区具有比纯 Al2O3 更高的锂离子电导率,为锂离子在阴极与电解质之间的传输提供了快速通道。 超薄涂层(<2 nm) 整体处于高离子导通的 Li-Al-O 区,故效果最佳。涂层过厚时,表面形成的纯 Al-O 区会增加锂离子传输阻力,导致收益递减。这解释了为何低 ALD 循环次数(2-6次)的涂层效果最为显著。
为“ALD 超薄 Al2O3 涂层改善电池性能”这一长期观察到的实验现象,提供了统一、定量的原子尺度机理模型。由于 LiCoO2 与商用 NMC 材料具有相同的晶体结构,该界面模型预计可广泛适用于层状氧化物正极体系。研究明确指出,最优涂层旨在促进有益 Li-Al-O 界面相的形成,而非单纯沉积更厚的 Al2O3。这为未来设计更高效、更经济的电池表面工程策略(如涂层材料选择、工艺优化)提供了关键的理论基础和设计原则。
374
0- 1四方仪器原位激光拉曼光谱气体分析仪 LRGA-3200EX
- 2四方仪器激光拉曼光谱气体分析仪 LRGA-6000
- 3产品手册
- 4四方仪器原位激光过程气体分析仪(对射式)GasTDL-3100
- 5四方仪器便携煤气分析仪Gasboard-3100P
- 6四方仪器 高温紫外烟气分析仪 Gasboard-3600UV
- 7真空应用设备【2025年12月】
- 8真空配套设备【2025年12月】
- 【助力科研】粉末挤出3D打印破解多材料梯度惰性阳极烧结开裂难题,推动无碳铝电解发展
- 粉末挤出3D打印制备难熔金属和先进陶瓷发展趋势
- 顶刊速递|为什么温敏水凝胶的研究进展值得关注?
- 声共振机械合金化 制备Ni-Al反应材料的可行性研究与机理探讨
- 突破肽类高浓度制剂瓶颈 声共振技术实现稳定纳米悬浮
- 常驻顶刊!为何磁性纳米粒子的研究如此“高产”?
- 日本石川擂溃机化学工业实验用装置的高效选择
- 为什么COFs的催化应用近期顶刊不断?
- 从“作用”到“场域”:粉碎技术的范式演进与柯立微能量场理论的构建
- 大明化学氧化铝粉在低温烧结制粉中的应用
- Development, Characterization, and Molecular Dynamics Simulation of Andrographolide Nanosuspensions Utilizing Hummer Acoustic Resonance Technology
- 苏州碳丰科技首席科学家程金生老师以本公司名义在国际上发表关于石墨烯纤维的论文《石墨烯纤维纳米复合材料的合成及氨基酸检测的分析应用》:
- 介可视·散装物料库存管理雷达全景扫描系统在料仓、堆场中的应用
- 磷酸化修饰鬼臼果多糖的制备及生物活性
- DSR论文解读:Advanced Science News 报道中科院长春应化所新型非铂催化材料研究成果
- High-throughput preparation, scale up and solidification of andrographolide nanosuspension using hummer acoustic resonance technology(纳米混悬剂制备的前瞻性技术 - 蜂鸟声共振)

